2024年保留入学资格新生报到入学流程
作者: 时间:2024年08月30日 11:12 点击数:
一、办理对象
1.因应征入伍办理保留入学资格的历年录取新生;
2.因病或其它原因办理保留入学资格的2023年录取新生。
二、办理流程
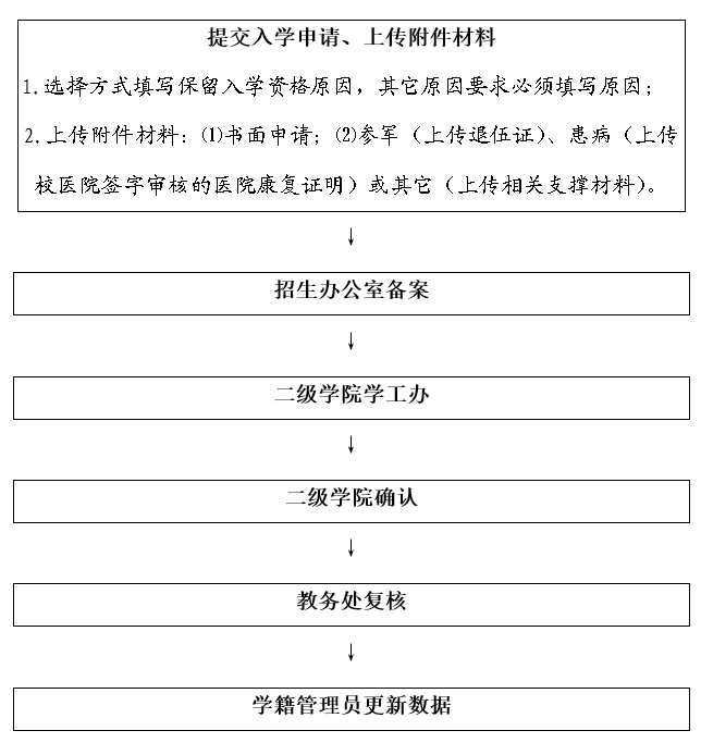
第一阶段 线上提交申请(在新教务管理系统中操作)
【截止时间】2024年9月20日18:30
【审核流程】

【操作方法】
1.访问网址https://xjwxt.sxpi.edu.cn/,用户名:身份证号;初始密码为sxpi@身份证后六位,登录教务管理系统(仅支持电脑操作);
2.点击“报名申请→学籍异动申请”,进入异动申请界面,点击“恢复入学资格”。
3.仔细阅读申请说明,点击“同意”进入下一步,进入学生申请界面。

4. 填写联系电话、异动原因、申请理由,上传本人书面申请(原件),点击“增加附件”:
(1)因患病申请保留入学资格的,须上传二级甲等及以上医院康复诊断证明;
(2)因应征入伍申请保留入学资格的,须上传退伍证原件。

5.点击“提交申请”。学生申请操作完成,流程提交至招生办公室审核。
6.学生提交申请后,及时关注流程审核状态,审核结束后进行下一阶段“报到注册”。
第二阶段 入学报到注册(在迎新管理系统中操作)
【截止时间】2024年9月20日18:30(工作日内)
【报到流程】

【操作方法】
1.访问网址:https://www.sxpi.edu.cn/,页面底部进入快速通道“统一资源门户”,用户名:身份证号;密码:sxpi@身份证后六位,点击进入迎新管理系统,查看专业班级。
注意:个别学生登录时存在多个学号选择界面,请注意选择新学号,见下图。

2.前往二级学院报到注册点进行身份核验、报到注册。
3.查看宿舍分配,前往宿舍进行宿舍签到,办理入住。
4.前往学校卫生所进行体检签到,完成体检。
温馨提示:恢复入学资格学生可在“新教务管理系统”中查看打印【恢复入学资格证明书】,以便办理校园卡、公寓入住等手续。

